新闻

广州市台联对口帮扶村路灯捐赠仪式顺利举办

4月21日上午,以“点亮乡村路·温暖百姓心”为主题的广州市台联对口帮扶增城区派潭镇黄沙氹村路灯捐赠仪式顺利举行。在广州市台联、增城区台办及派潭镇相关单位领导的共同见证下,捐赠的在穗常住台胞代表与黄沙氹村委

04-24

畅易保:一份关于“连接”的服务答卷

在保险服务日益线上化的今天,用户需要的不仅仅是多一个了解产品的渠道,更是一个值得信赖、方便触达、专业可靠的服务纽带。作为持牌保险经纪机构旗下的服务品牌,畅易保具备全国互联网保险销售资质,通过短视频平台、移动软件等多种线上渠道,为用户提供百万医疗、重疾、意外险等产品的投保服务与专业支持。畅易保不直接承保,而是专注于连接用户与保险公司的桥梁角色,让保障信息触达更加顺畅,让服务体验更加贴心。

04-23 中华网财经

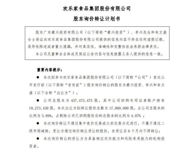
非粽业务不抢眼,五芳斋2025年营收净利双降

近日,“粽子第一股”五芳斋发布了2025年年报。

04-23 快消八谈

向所有先烈致敬!杨根思墓前摆放苏超奖杯

4月16日‌,泰州足球队在出征新赛季前赴泰兴市杨根思烈士陵园宣誓,并将‌苏超冠军奖杯‌摆放在这位特级战斗英雄墓前,以践行其“三个不相信”精神誓言。球队队员王子豪表示,将把英雄精神转化为赛场拼搏力量。‌‌...

04-23

被卖到电诈园女生说发位置会被打 求助无门家属焦急万分

广东某高校一名女大学生小阳近日受邀前往泰国参加泼水节,下飞机后被控制并转卖至缅甸电诈园区。她的家人为了营救已支付20余万元赎金,但对方一再拖延放人,目前警方已立案调查,相关话题一度登上微博热搜榜第一位

04-23

影视飓风Tim就是一个team AI创作引发争议

近日,在第十六届北京国际电影节电影摄影公开课上,影视飓风 MediaStorm 创始人、知名科技影像创作者 Tim 分享了其团队在AI影像创作中遇到的挑战。他提到,为了一个频道镜头生成了500多条内容,团队花了三四个通宵进行研究

04-23

谷歌确认苹果新版Siri今年亮相 AI合作加速创新

4月22日,谷歌云首席执行官托马斯·库里安在Cloud Next 26大会的主题演讲中宣布,基于Gemini技术构建的新一代Siri将于2026年发布

04-23

“此生献华夏,我之誓言”!神20航天员忆述飞船舷窗裂纹危机处置

人类临床使用的约2/3的抗生素由链霉菌这类微生物产生,研究其对太空环境的响应和适应至关重要。日前,中国科学院微生物研究所的一项研究表明,空间微重力环境促进了链霉菌的发育分化和铁载体合成,并且空间微重力可能有利于质粒在链霉菌菌丝间迁移,这对于...

04-23

中国医疗队向喀麦隆医院捐赠一批药械

  新华社雅温得4月22日电(记者王泽)中国(山西)第25批援喀麦隆医疗队22日向喀中部大区的姆巴尔马约地区医院捐赠一批药品和医用器械,以支持当地医疗卫生事业发展。  中国驻喀麦隆大使馆参赞肖国风在致

04-23

非盟委员会主席:中国对非零关税举措“重要且及时”

  新华社亚的斯亚贝巴4月22日电(记者刘方强)非洲联盟(非盟)委员会主席优素福21日表示,中方将对53个非洲建交国全面实施零关税举措,这一决定“重要且及时”,有助于非洲应对全球挑战。  首届中非企业

04-23
首页 上一页 1 2 3 4 5 下一页 尾页

每页10条(第 2 / 420 页) 共 4192 条

      联系我们   SiteMap